2015年2月《水污染防治行動計劃》(即“水十條”)被中央政治局常務委員會會議審議通過,4月16日正式發布,時至今日已經過去近一年時間,它的實施情況如何?是否如預計一樣開啟了巨大的機遇之門?
31省市響應,36項細分政策出臺
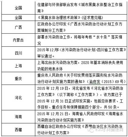
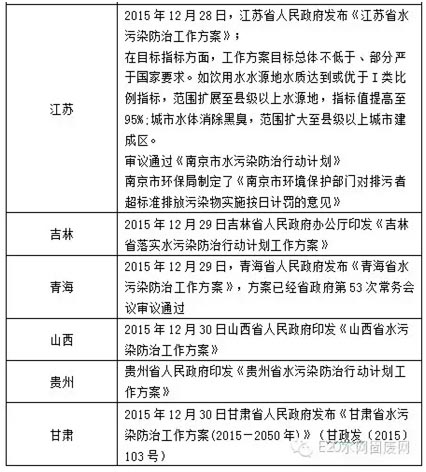
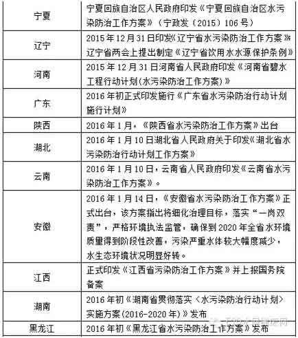
中國水網記者整合2015年1月1日至2016年3月4日間中國水網收錄的“水十條”相關政策、市場新聞,發現一年時間,水十條的配套文件已形成6個,31個省份或直轄市出臺了相關政策36項,細化執行。按政策公布的時間先后,中國水網記者特別整理如下:
“水十條”相關政策匯總表





表格信息來源:中國水網
從列表中不難發現,全國23個省、5個自治區、4個直轄市、2個特別行政區共34個省級行政區,水十條的影響力已經覆蓋全國90%以上的地區,而且北京、天津、江蘇等多個省份都出臺了多個政策響應水十條。
對此,E20研究院資深行業分析員趙喜亮表示:針對《水十條》的落實,國家相關部委正在推進水污染防治的協商機制、有關配套政策、目標責任書和考核辦法四項關鍵工作。從地方已經發布的《水污染防治工作方案》來看,全國31個省市區按照《水十條》的要求在積極落實,其他方面地方政府需要對接相關部委重點推進的關鍵工作,進一步落實部門協作聯動、資金配套、考核等機制,通過試點示范、信息公開等方式,以推進水污染防治領域交易結構的完善,引導社會資本積極投資。
九大領域企業將瓜分4-5萬未來市場
2015年水十條發布之前,社會各界就已經開始了各種預測,對其可能帶來的經濟效益進行了各種預測,E20環境平臺首席合伙人傅濤就曾表示,根據相關測算,“水十條”涉及的工業水污染治理、城鎮水污染治理、農業污染治理、港口水環境治理、飲用水、城市黑臭水體治理、環境監管等方面,到2020年,完成“水十條”相應目標需要投入資金約4-5萬億元(其中近三年投入約為2萬億元),需各級地方政府投入約1.5萬億元。“土十條、氣十條、水十條,其實都是環保法的延續,萬億級環保需求天花板已然被打開。”
對此,E20研究院依據《中國環境產業發展展望——面向未來五年的環境產業戰略地圖®(V2.0版)》(以下稱,戰略地圖)對這“4-5萬億元”的市場進行了詳盡的分析預測,其中涉及企業主要有35家,分別分布于戰略地圖的A方陣(重資產環境集團)、B方陣(區域環境綜合服務集團)、C方陣(系統解決方案提供商)及D方陣(裝備、材料生產制造商)四大方陣。E20研究院院長助理肖瓊進行了詳細分析,她表示,未來可能大展拳腳的領域有9個,分別為工業水污染治理、城鎮生活污水處理、農村環境綜合整治、再生水利用、地下水、黑臭水體治理、水環境監測、海水利用、污泥處理處置,其對應的環保企業主要有45家,他們會成為占據相應市場福利的佼佼者。
具體企業情況如下圖所示:



表格信息由E20研究院提供
近1年時間過去了,以上的預測中有哪些市場機遇已經落槌定音或者已經落地生根?“水十條”實施一年落地效果如何,會帶來哪些機會?“2016(第十四屆)水業戰略論壇”將圍繞這一話題展開對話討論和主題分享,論壇以“變革時代的創新與資本”為主題,重點關注:水十條、PPP、商業模式、行業生態建立、大資本及野蠻人跨界等六大話題。論壇將于3月30日-31日在北京友誼賓館舉辦,屆時各大領域優秀代表企業將現場分享經驗和案例。“2015年度第十三屆中國水業企業評選”結果也將在論壇上揭曉。